
移液器是精密仪器,长期高频使用会随着时间的推移可能不准确。通过定期维护和定期校准来保持Eppendorf 移液器的精确度和准确度,这有利于使您获得长期的高质量实验结果。移液器的专业校准需特定设备与场地条件,而在日常使用中,我们则可以通过系统的预防性维护来主动保障其状态。
一、移液器预防性维护(PM)的意义:
延长移液器的使用寿命;提前预防不可预见性故障的发生;为精准移液保驾护航。
二、如何理解移液器的系统误差和随机误差?
1、系统误差(不准确度):指实际测量平均值与设定值的偏差。它直接影响结果的“准确度”。系统误差非常小,可以说是准确度很高。
2、随机误差(不精确度):在相同测量条件下,同一被测量物连续多次测量的值与平均值的误差,反映整个移液系统是否准确。

系统误差反映测量结果的“准确度”(与真值的接近程度),而随机误差反映“精密度”(多次测量结果的离散程度)。系统误差可以通过移液器校准消除,因此定期地校准移液器并对其进行合理的维护可以提高移液器的准确度。
三、预防性维护策略
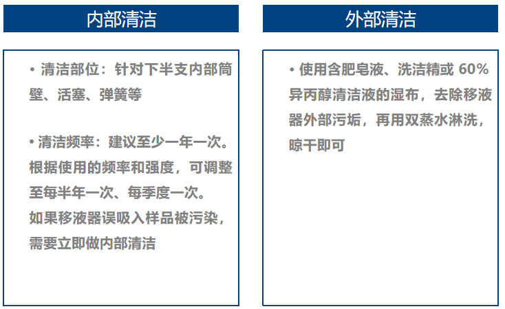
1、移液器的清洁
定期清洁能防止污染物影响性能。完成清洁后,为维持运动部件的顺滑与密封性,紧接着需要进行必要的润滑。

操作方式:

2、移液器的润滑
定期润滑对维持移液器性能至关重要:它能确保持久的移液精度和结果可靠性,有效防止活塞卡滞、按钮移动困难等常见故障,从而显著延长仪器使用寿命。建议至少每年进行一次专业润滑;若使用频率高或强度大,应缩短维护周期至每半年甚至每季度一次,以保障其始终处于最佳工作状态。
操作方式

润滑的部位:
移液器下半支内部筒壁及密封圈
金属活塞(20 μL 以下量程)
多道移液器的活塞密封圈

通过将移液器的预防性维护融入日常管理,可极大提升移液器的可靠性与使用寿命。
# END #

关于康成百澳生物
生命科学领域快速消费品及配套服务的专业供应商,总部位于泰州医药城,上海、广州、南京、成都、苏州、杭州、武汉等地设有分公司及办事处。
产品线涵盖精准医疗、抗体、疫苗、CGT、分子生物学与细胞生物学、常规临床检验、药物筛选、基因组学与蛋白质组学等研究和应用领域,以“技术+产品+服务”的一体化模式服务客户。

部分图片、字体、文字来源于网络 如有侵权请联系删除
©2022-2025 柏澳集 All Rights Reserved. 苏ICP备19039921号-2
建议您使用Chrome、Firefox、Edge、IE10及以上版本和360等主流浏览器浏览本网站。
本网站销售的所有产品均不得用于人类或动物之临床诊断或治疗,仅可用于工业或者科研等非医疗目的。
互联网药品信息服务资格证书编号:苏-经营性-2022-0029 、增值电信业务经营许可证:苏B2-20221250 、医疗器械生产(经营)许可证或备案凭证编号:苏泰食药监械经营备20207022号